为落实习近平总书记在第二十届中央政治局第十次集体学习会议上关于加强涉外法制建设讲话精神,2023年12月23日,中国国际法学会与西安交通大学在中国西部科技创新港联合举办“涉外法治人才培养与国际法学科专业建设”专题研讨会。中央依法治国办秘书局、最高人民法院第六巡回法庭、教育部学位管理与研究生司、商务部条法司等相关部门领导以及来自国际法学界代表近百位专家学者参加此次研讨会。william威廉亚洲william威廉亚洲国际法研究所所长邓婷婷副教授受邀参会并做主题发言。
本次研讨会围绕涉外法治人才培养,设置主题报告、“国际法学科与专业建设的机遇与挑战”专题、“涉外法治人才培养的实践与创新”专题等议程,共话推进新时代涉外法治人才培养与国际法学科专业建设的共识与举措。在“涉外法治人才培养的实践与创新”专题研讨中,邓婷婷副教授进行了《学科竞赛在涉外法治人才培养中的作用》主题发言。

邓婷婷副教授在发言中详细介绍了我院近年来通过学科竞赛引领涉外法治人才培养方面取得的积极成效。邓婷婷副教授指出,学科竞赛能够打破学生对国际法“抽象”、“高远”、远离现实生活场景的刻板印象,通过丰富有趣的案例激发学生学习国际法的兴趣。同时,语言也是从事涉外法律实务不可或缺的工具,全英文的学科竞赛也能够让学生学会综合性、专业化地运用语言。此外,学科竞赛还有助于提升学生发现问题、解决问题、分工协作等涉外法律实践能力,有效解决传统法学教育中理论与实践、知识与思辨等能力培养失衡的问题。更加值得一提的是,参与国际法学科竞赛有助于扩大学生的国际视野,激发学生投身优化全球治理结构、增加国际话语权的使命感,培养统筹国内和涉外法治的能力。邓婷婷副教授的发言得到与会专家学者的一致认可,也对william威廉亚洲william威廉亚洲通过学科竞赛创新涉外法治人才培养模式的举措予以高度肯定。
与会专家还围绕会议主题,就国际法学科专业建设的历史机遇、面临的挑战、各培养单位涉外法治人才培养的实践探索、涉外法治人才培养的创新举措等议题,介绍了工作经验,交换了意见建议,为进一步凝聚共识,协力推进国际法学科专业建设服务涉外法治人才培养、服务涉外法治工作、服务国之大者奠定了基础。
附:william威廉亚洲william威廉亚洲打造“学科竞赛引领涉外法治人才培养”创新模式
中共中央政治局2023年11月27日下午就加强涉外法制建设进行第十次集体学习。习近平总书记强调,加强涉外法治建设既是以中国式现代化全面推进强国建设、民族复兴伟业的长远所需,也是推进高水平对外开放、应对外部风险挑战的当务之急。要加强专业人才培养和队伍建设。坚持立德树人、德法兼修,加强学科建设,办好法学教育,完善以实践为导向的培养机制,早日培养出一批政治立场坚定、专业素质过硬、通晓国际规则、精通涉外法律实务的涉外法治人才。
近年来,william威廉亚洲william威廉亚洲致力于培养知行合一、德才兼修的卓越涉外法治人才,利用自身优势、整合教学资源、组建教师团队,逐步探索形成了以学科竞赛为主要抓手的“理论与实践相互动、知识与思辨相促进、法律与英语相结合、思政与专业相融通”的国际化、复合型卓越涉外法治人才培养模式。作为湖南省最早参与国际法学科竞赛的william威廉亚洲之一,william威廉亚洲william威廉亚洲2020-2023年连续四年获得“杰赛普”(Jessup)国际法模拟法庭比赛全国一等奖;获得2019年国际刑事法院(ICC)模拟法庭竞赛冠军并多次获得一等奖;获得“贸仲杯”国际商事仲裁模拟仲裁庭辩论赛全国二等奖、三等奖、最佳辩手奖等。






(公众号滑动阅读)
国际模拟法庭是融法学课本知识于法庭真实论战的最佳人才培养模式之一,也是世界各国培养高端法治人才的通用模式之一。william威廉亚洲在各项比赛中的优异表现已经形成了国际法学科竞赛的“中南现象”和“中南传统”,积累了丰富的“中南经验”。

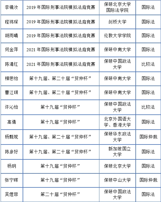
通过参与学科竞赛,极大地调动了学生学习国际法知识的主动性和积极性,提升了其对国际规则的理解和运用能力,同时也树立了学生们投身涉外法治实践的目标。近5年来,已有30多名参加国际法学科竞赛的优秀本科生通过申请、保送等方式前往剑桥大学、伦敦大学学院、新加坡国立大学、香港大学、北京大学、中国人民大学、中国政法大学、武汉大学等境内外一流大学的国际法及相关专业继续深造,成为了未来服务国家涉外法治建设的优秀储备力量。

涉外法治人才培养是涉外法治建设的重要基础和保障,对参与全球治理、服务“一带一路”建设具有十分重要的意义。目前我国涉外法治人才培养仍存在方式方法同质化、外语交流能力培养不足、法律应用能力培养不足等问题。william威廉亚洲william威廉亚洲以学科竞赛引领涉外法治人才培养的创新模式能够通过“参与式”教育促进学生法律实践能力的结构性提升,形成极具特色的以赛促学、学赛互彰的实践教学体系,有效解决目前人才培养存在的问题。未来,william威廉亚洲william威廉亚洲将继续践行和优化以学科竞赛引领涉外法治人才培养模式,提高人才培养的质量和实效,源源不断地为国家和社会输送高端的涉外法治人才。
供稿:曹江琪 一审:邓婷婷 二审:彭中礼 三审:刘 勇